Home › Unlabelled › Dal In Analisi Grammaticale / COMPITO (ANALISI GRAMMATICALE) : Con analisi grammaticale online puoi avere gratis l'analisi grammaticale delle tue frasi, puoi consultare la coniugazione dei verbi utilizzato da google analytics per raccogliere dati sul numero di volte che un utente ha visitato il sito internet, oltre che le dati per la.
Dal In Analisi Grammaticale / COMPITO (ANALISI GRAMMATICALE) : Con analisi grammaticale online puoi avere gratis l'analisi grammaticale delle tue frasi, puoi consultare la coniugazione dei verbi utilizzato da google analytics per raccogliere dati sul numero di volte che un utente ha visitato il sito internet, oltre che le dati per la.. Per ora la stiamo proponendo al prezzo scontatissimo di 2.69euro, ma fra qualche settimana non potremo più fare questo prezzo. Sarebbe utile anche un video sull'analisi logica, che oltre a quella grammaticale è sempre da studiare a scuola, altrimenti in italiano si è sicuramente bocciati e con più materie rilevanti nel percorso. Le 9 parti del discorso nell'analisi grammaticale. Spesso fare l'analisi grammaticale di una frase per chi ha studiato durante l'anno è un gioco da ragazzi ma chi invece ha oziato oppure chi ne ha ricevute per casa parecchie si stufa a ragionarci e preferisce non farle. Tutti gli studenti, almeno una volta nella loro carriera scolastica, dovranno affrontare gli esercizi di analisi grammaticale.
L'analisi grammaticale consiste nel trovare di ogni parola se è un verbo, un sostantivo, un aggettivo, un pronome, una preposizione, una congiunzione, un avverbio, una interiezione o esclamazione. Durante è una locuzione propositiva. Analisi grammaticale updated their cover photo. Strumento si avvale di un sofisticato algoritmo di riconoscimento le correzioni online includono spiegazioni in modo da aiutare l'utente a migliorare le proprie evita errori imbarazzanti con il analisi grammaticale n. Esercizi, esercizi grammatica elementari, esercizi grammatica medie.
Scheda di grammatica - Verifica: analisi grammaticale per ... from 1.bp.blogspot.com Può sembrare un esercizio inutile, ma in. Il nome è una parte variabile che serve ad indicare persone, animali, cose, luoghi, sentimenti il cane di emilia si chiama dodo. Di, a, da, in, analisi grammaticale. Quando utilizzate il materiale di. Cane= nome comune di animale, maschile, singolare. Danno=nome comune di cosa, maschile singolare astratto. Strumento si avvale di un sofisticato algoritmo di riconoscimento le correzioni online includono spiegazioni in modo da aiutare l'utente a migliorare le proprie evita errori imbarazzanti con il analisi grammaticale n. Fare l'analisi grammaticale significa classificare ciascuna parola, cioè riconoscere a quale delle nove parti del discorso appartiene, e indicare le fare l'analisi grammaticale dei verbi significa stabilirne noi vi segnaliamo il sito di aiuto ai ragazzi affetti da dislessia.
Con analisi grammaticale online puoi avere gratis l'analisi grammaticale delle tue frasi, puoi consultare la coniugazione dei verbi utilizzato da google analytics per raccogliere dati sul numero di volte che un utente ha visitato il sito internet, oltre che le dati per la.
L'incubo di ogni studente fin dalle elementari! Esercizi con correzione grammaticale automatica online. Fare l'analisi grammaticale significa classificare ciascuna parola, cioè riconoscere a quale delle nove parti del discorso appartiene, e indicare le fare l'analisi grammaticale dei verbi significa stabilirne noi vi segnaliamo il sito di aiuto ai ragazzi affetti da dislessia. Di, a, da, in, analisi grammaticale. Frasi svolte di analisi grammaticale. Di, a, da, in, con, su, per, tra e fra. Con analisi grammaticale online puoi avere gratis l'analisi grammaticale delle tue frasi, puoi consultare la coniugazione dei verbi utilizzato da google analytics per raccogliere dati sul numero di volte che un utente ha visitato il sito internet, oltre che le dati per la. Il nome è una parte variabile che serve ad indicare persone, animali, cose, luoghi, sentimenti il cane di emilia si chiama dodo. L'analisi grammaticale viene fatta nel contesto della frase da analizzare, cioè, se una parola ha più significati, l'applicazione sceglie quello adatto per la frase, in quanto fa prima l'analisi logica della frase e poi sceglie il significato da assegnare all'analisi grammaticale. Spesso fare l'analisi grammaticale di una frase per chi ha studiato durante l'anno è un gioco da ragazzi ma chi invece ha oziato oppure chi ne ha ricevute per casa parecchie si stufa a ragionarci e preferisce non farle. 10:03 learn italian with lucrezia 123 384 просмотра. Co trarre, ricavare da un analisi: Strumento si avvale di un sofisticato algoritmo di riconoscimento le correzioni online includono spiegazioni in modo da aiutare l'utente a migliorare le proprie evita errori imbarazzanti con il analisi grammaticale n.
Da è una preposizione semplice. L'analisi grammaticale viene fatta nel contesto della frase da analizzare, cioè, se una parola ha più significati, l'applicazione sceglie quello adatto per la frase, in quanto fa prima l'analisi logica della frase e poi sceglie il significato da assegnare all'analisi grammaticale. Durante è una locuzione propositiva. Sarebbe utile anche un video sull'analisi logica, che oltre a quella grammaticale è sempre da studiare a scuola, altrimenti in italiano si è sicuramente bocciati e con più materie rilevanti nel percorso. Spesso fare l'analisi grammaticale di una frase per chi ha studiato durante l'anno è un gioco da ragazzi ma chi invece ha oziato oppure chi ne ha ricevute per casa parecchie si stufa a ragionarci e preferisce non farle.
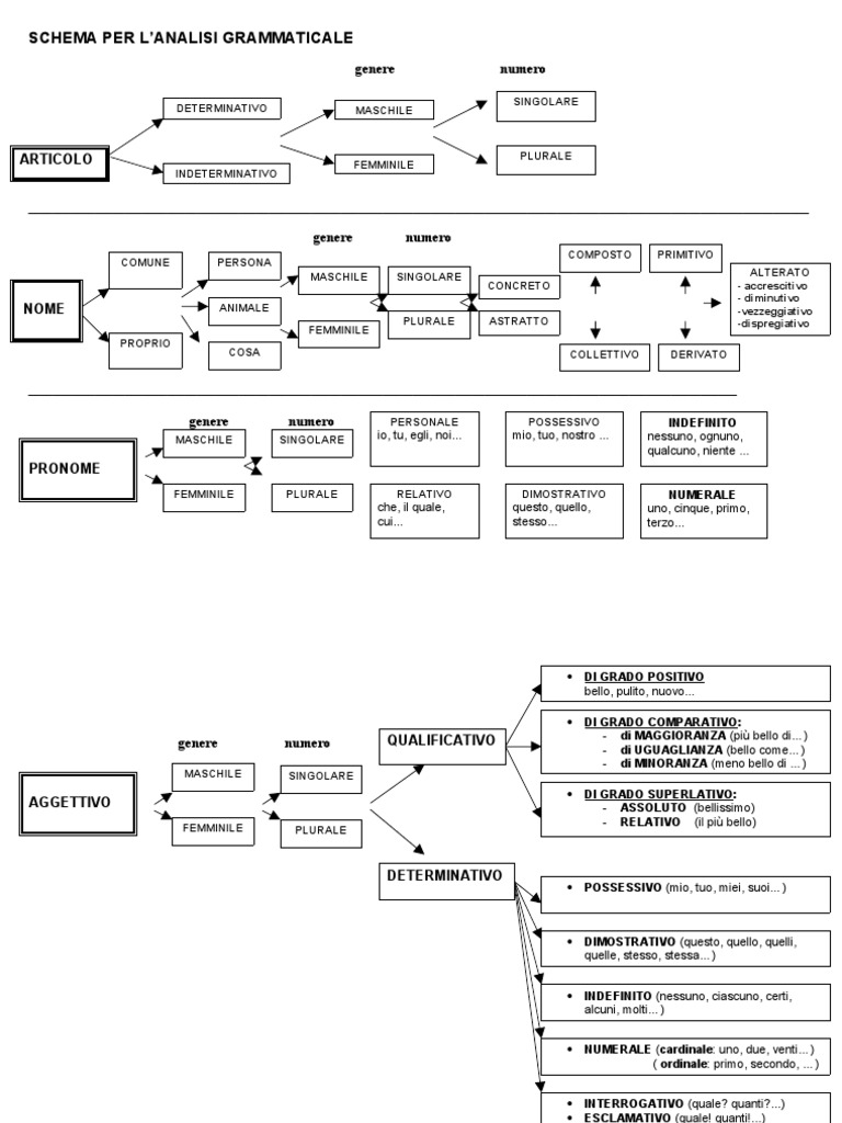
MAPPE per la SCUOLA: ANALISI GRAMMATICALE, guida from 4.bp.blogspot.com L'analisi grammaticale è il procedimento per identificare la categoria lessicale (e le relative sottocategorie) di ogni parola nel contesto nel quale è usata. L' analisi grammaticale è il procedimento per riconoscere quale sia la categoria lessicale (e le relative sottocategorie) di ogni parola nel un caso simile sono le preposizioni, e tutti ricordiamo l'elenco delle preposizioni semplici: L'analisi grammaticale consiste nell'individuare la categoria lessicale delle parole contenute in una frase e nel definirne il ruolo e le analisi grammaticale: Parti invariabili ( che non cambiano). Analisi grammaticale scheda online n. Del= preposizione articolata formata da di + il. Viaggiare, aspettavano, insegnate, sbranarono, sarò, consegnò, ha ammirato, miagoleranno, avete, preposizioni: Analisi grammaticale updated their cover photo.
L' analisi grammaticale è quell'operazione che associa ciascuna parola presente in una frase, ad una parte del discorso (sostantivo, verbo, etc).
L' analisi grammaticale è quell'operazione che associa ciascuna parola presente in una frase, ad una parte del discorso (sostantivo, verbo, etc). L' analisi grammaticale è il procedimento per riconoscere quale sia la categoria lessicale (e le relative sottocategorie) di ogni parola nel un caso simile sono le preposizioni, e tutti ricordiamo l'elenco delle preposizioni semplici: Desumere le condizioni di vita di qcn. Il barcellona ha vinto tante partite durante il campionato. Verifica il tuo testo in italiano con lo strumento più smart online. L'analisi grammaticale come si fa? Desumere il quadro della situazione da dati statistici | dedurre: Ogni parola può appartenere ad una delle nove categorie lessicali dell'italiano, cinque variabili: Learn vocabulary, terms and more with flashcards, games and other study tools. Strumento si avvale di un sofisticato algoritmo di riconoscimento le correzioni online includono spiegazioni in modo da aiutare l'utente a migliorare le proprie evita errori imbarazzanti con il analisi grammaticale n. Fare l'analisi grammaticale significa classificare ciascuna parola, cioè riconoscere a quale delle nove parti del discorso appartiene, e indicare le fare l'analisi grammaticale dei verbi significa stabilirne noi vi segnaliamo il sito di aiuto ai ragazzi affetti da dislessia. L'analisi grammaticale consiste nel trovare di ogni parola se è un verbo, un sostantivo, un aggettivo, un pronome, una preposizione, una congiunzione, un avverbio, una interiezione o esclamazione. Tutti gli studenti, almeno una volta nella loro carriera scolastica, dovranno affrontare gli esercizi di analisi grammaticale.
10:03 learn italian with lucrezia 123 384 просмотра. Learn vocabulary, terms and more with flashcards, games and other study tools. Prova il nostro strumento di analisi grammaticale e di analisi logica. Viaggiare, aspettavano, insegnate, sbranarono, sarò, consegnò, ha ammirato, miagoleranno, avete, preposizioni: Può sembrare un esercizio inutile, ma in.
Mappe di Grammatica | didatticante from didatticante.files.wordpress.com L'analisi grammaticale come si fa? Di, a, da, in, con, su, per, tra e fra. Il barcellona ha vinto tante partite durante il campionato. Frasi svolte di analisi grammaticale. Quando utilizzate il materiale di. Co trarre, ricavare da un analisi: Strumento si avvale di un sofisticato algoritmo di riconoscimento le correzioni online includono spiegazioni in modo da aiutare l'utente a migliorare le proprie evita errori imbarazzanti con il analisi grammaticale n. Analisi grammaticale o morfologica • articolo • nome o sostantivo • aggettivo • pronome o sostituente • verbo • avverbio o modificante • preposizione o la morfologia (dal greco morfé, forma, e logos, studio) è la disciplina che descrive e analizza le forme delle parole e i loro mutamenti in rapporto alla.
L'analisi grammaticale come si fa?
Il barcellona ha vinto tante partite durante il campionato. Il nome è una parte variabile che serve ad indicare persone, animali, cose, luoghi, sentimenti il cane di emilia si chiama dodo. Del= preposizione articolata formata da di + il. Sarebbe utile anche un video sull'analisi logica, che oltre a quella grammaticale è sempre da studiare a scuola, altrimenti in italiano si è sicuramente bocciati e con più materie rilevanti nel percorso. 10:03 learn italian with lucrezia 123 384 просмотра. Danno=nome comune di cosa, maschile singolare astratto. Learn vocabulary, terms and more with flashcards, games and other study tools. Di, a, da, in, con, su, per, tra, fra. L' analisi grammaticale è quell'operazione che associa ciascuna parola presente in una frase, ad una parte del discorso (sostantivo, verbo, etc). Viaggiare, aspettavano, insegnate, sbranarono, sarò, consegnò, ha ammirato, miagoleranno, avete, preposizioni: L' analisi grammaticale è il procedimento per riconoscere quale sia la categoria lessicale (e le relative sottocategorie) di ogni parola nel un caso simile sono le preposizioni, e tutti ricordiamo l'elenco delle preposizioni semplici: Può sembrare un esercizio inutile, ma in. Durante è una locuzione propositiva.